今日黄金突破1600元!郑州一黄金柜台3小时卖出120万金条,店员:500克、1000克的大板料已售罄

金价狂飙!1月28日,国内黄金金饰价格已突破1600元/克,郑州一普通黄金柜台仅上午3小时就售出120万元投资金条。店员称:“买金条的人更多,上午十二点多,500克、1000克...

金价狂飙!1月28日 ,国内黄金金饰价格已突破1600元/克,郑州一普通黄金柜台仅上午3小时就售出120万元投资金条。

店员称:“买金条的人更多,上午十二点多 ,500克 、1000克的大板料就已售罄,中午柜台只剩50克、100克的小规格产品 。 ”

在此提醒:投资有风险,入市需谨慎!

黄金、白银LOF基金今起暂停申购

1月28日 ,由于美元持续走软以及市场避险情绪升温 ,国际金价在亚洲交易时段继续上涨,伦敦黄金现货价格以及纽约黄金期货价格均突破每盎司5200美元。

截至北京时间28日10点,伦敦黄金现货价格报5204.96美元/盎司 ,涨幅为2.41%。纽约商品交易所2月交割的黄金期价报5207.07美元/盎司,涨幅为0.50% 。

国内黄金饰品价格对比显示,多家黄金珠宝品牌当日公布的境内足金首饰价格大幅上调 ,周生生报价1614元/克,周大福报价1618元/克,老凤祥报价1620元/克 ,老庙黄金报价1612元/克。

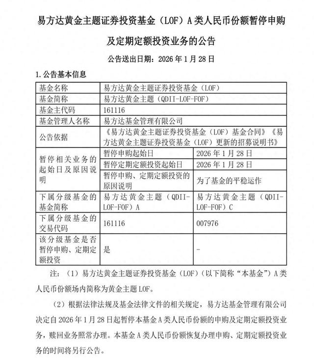
1月27日晚,易方达黄金主题LOF(A类份额) 、国投白银LOF(A类份额)发布暂停申购及定期定额投资业务的公告。

易方达黄金主题LOF暂停申购

1月27日晚,易方达黄金主题证券投资基金(LOF)发布公告称 ,易方达基金决定自1月28日起暂停本基金A类份额的申购及定期定额投资业务,赎回业务照常办理 。本基金A类份额恢复办理申购、定期定额投资业务的时间将另行公告 。

今日黄金突破1600元!郑州一黄金柜台3小时卖出120万金条,店员:500克、1000克的大板料已售罄

伴随金价大涨 ,不仅是黄金LOF ,白银LOF也“闭门谢客”。

1月27日晚,“国投瑞银基金”公众号发布《关于国投瑞银白银LOF暂停申购业务的说明》。

国投瑞银基金表示,为保护基金份额持有人利益 ,维护基金平稳运作,决定自1月28日起暂停国投瑞银白银期货证券投资基金(LOF)A类基金份额的申购业务(含定期定额投资) 。

今日黄金突破1600元!郑州一黄金柜台3小时卖出120万金条,店员:500克	、1000克的大板料已售罄

国投瑞银基金指出 ,理解投资者对市场机会的关注,但长期来看,基金的二级市场交易价格会围绕其净值波动 ,当前的高溢价不具备可持续性,需警惕市场情绪降温带来的价格回调。请投资者理性看待,审慎决策。

随着白银价格的一路狂飙 ,国投白银LOF溢价率也持续高企 。截至1月27日收盘,二级市场报4.336元,单日涨幅为3.66% ,溢价率超46.02%。

金价 、银价连续上涨

截至北京时间27日 ,今年以来,国际黄金期货价格涨幅已超17%,白银涨幅则高达55%。

业内人士提醒 ,黄金、白银经历前期较大涨幅之后,短期或面临回调压力 。投资者需保持理性,防范市场可能出现的“冲高回落 ” ,切忌追高。

来源:大象新闻综合民生大参考、财联社 、国投瑞银基金公众号、央视财经、中国基金报

本文来自作者[赖东硕]投稿,不代表视听号立场,如若转载,请注明出处:https://wap.stddy.com/keji/202601-78166.html

(3)

文章推荐

  • 石家庄新增4例本土确诊/石家庄新增6例本土确诊病例轨迹

    石家庄4名本土确诊病例均为外来务工人员,他们是如何感染的?〖壹〗、这对夫妻患者中,有一个在来石家庄之前,在高风险地区满洲里的一个家庭里做保姆。11月29日,该家庭成员被诊断为新冠肺炎,因此初步断定这是新冠肺炎确诊病例的源头。同时,上述4例确诊病例均与11月24日来自满洲里高高风险地区的夫妻同住一个

    2025年06月20日
    158
  • 坐公交车得先爬60级台阶?北京市民:太费劲!

    导读近日,张女士向北京12345市民服务热线反映,快速公交金安桥站位于高架阜石路两侧,乘坐公交车需要先上桥。天桥旁新安装的电梯早已不见施工,但一直没有投入使用。便民服务设施什么时候才能真正方便市民?市民扒着栏杆上台阶/记者拍摄快速公交4线金安桥站位于石景山区高架阜石路上,想要乘车需要先从金顶西街和

    2025年06月26日
    158
  • 全国新增确诊433例(全国新增确诊1459例累计5974例)

    茂名一共几例新冠肺炎个。通过查询茂名疫情防控资料显示,截止2022年11月24日,茂名有确诊病例388例,有388个感染了新冠。茂名,广东省地级市。地处中国南海之滨,广东省西南部,背靠祖国大西南。辖茂南区、电白区,代管高州市、化州市、信宜市。例。通过查询广东省茂名最新疫情风险等级了解到,截至202

    2025年07月05日
    142
  • 天津新增确诊病例流调疑团(天津确诊病例活动轨迹公布)

    天津新增的第137例病例全基因组测序结果是怎样的?年6月22日从天津市疾控中心获悉,经天津市疾控中心对本市第137例确诊病例呼吸道标本的新冠病毒全基因组高通量测序和序列分析,中国疾控中心复核,确认与北京新发地市场相关病例的病毒序列完全相同,属于L基因型欧洲家系分支I。

    2025年07月15日
    129
  • 369麻将其实是有挂确实有挂(确实真的有挂)(麻将三六九什么意思)

    麻将369万123447条258筒中中为什么会胡如果你的牌型是“147条+369万+258筒+234条+中中”,这种牌型显然符合和牌的所有条件。因为其中的“1425369”序数牌满足了组合龙的条件,且额外的“234条+中中”也满足了和牌的其他要求,所以可以成功胡牌。全不靠就是由三门花色的分别的14

    2025年08月29日
    119
  • 体重从126到95,意外发现一个好方法:早上高蛋白、晚上低碳水!

    “饿到半夜啃床单”的减肥党,4月15日北京白领圈被一份“蛋白质减肥2.0攻略”刷屏:水煮蛋+魔芋面+计时APP,号称两周掉3斤不挨饿。靠谱吗?一句话:比旧版香,但别盲目冲。新套路把早餐蛋白拉到30g,豆浆粉冲一杯就20g,再塞俩水煮蛋,顶到中午不饿,有2023年《营养学前沿》两千人实验背书

    2025年10月12日
    88
  • 秋色不等人!北京彩叶树变色率播报(2025.11.10)

    金秋已进入尾声,从奥林匹克森林公园的金黄银杏,到地坛公园的古韵秋色;从温榆河公园的芦苇摇曳,到世园公园的层林尽染……北京的秋展现出独特魅力。漫步于奥林匹克森林公园,看落叶铺成金色地毯;驻足地坛公园,感受红墙黄叶间的静谧时光;穿行于东坝公园与金田公园,捕捉光影透过枝叶的温柔瞬间。怀柔滨河森林公园的水畔

    2025年11月12日
    59
  • 刚与中方谈完涉台问题,不到12小时,特朗普要求高市早苗通话

    11月24日晚,中美元首通话谈及涉台问题后,不到12小时,特朗普就主动要求与日本首相高市早苗通了电话,通话时长约25分钟。这次紧凑的通话绝非偶然,而是特朗普基于务实的外交政策,最大限度地维护美国在亚太地区的战略利益。在中美元首通话中,中方高层在通话中明确重申了在台湾问题上的原则立场,强调台湾回归中国

    2025年11月27日
    62
  • 美日通话后,高市突然态度有变,就台海问题改口

    11月,日本首相高市早苗在国会上的一番发言,一下子将中日关系推上了风口浪尖。她暗示“台海有事”,日本可能就会军事介入,中方随即反应,连续多日公开表态,要求日方撤回不当言论,严守一个中国原则。这场交锋持续了19天,高市始终没有退让,直到11月26日,她突然“改口”,并称“有责任与中国对话”。这番说法虽

    2025年11月27日
    64
  • 秘制脆爽腌黄瓜|一夜入味,咸鲜不艮啾,配粥下饭神器!

    “腌黄瓜咸得发苦还软趴趴”——7月15日北京新发地菜贩老周把刚批的200斤乳黄瓜倒进垃圾桶,只因他照去年配方腌,结果一夜全塌。网友@脆瓜杀手一句话戳心:盐糖酱油全按克算,还是翻车,问题出在“没换脑子”。低钠盐+赤藓糖醇早被健身博主玩烂,60克盐+50克代糖只是基础操作。真正让黄瓜站起来的,

    2025年12月10日
    51

发表回复

本站作者后才能评论

评论列表(4条)

  • 赖东硕
    赖东硕 2026年01月29日

    我是视听号的签约作者“赖东硕”!

  • 赖东硕
    赖东硕 2026年01月29日

    希望本篇文章《今日黄金突破1600元!郑州一黄金柜台3小时卖出120万金条,店员:500克、1000克的大板料已售罄》能对你有所帮助!

  • 赖东硕
    赖东硕 2026年01月29日

    本站[视听号]内容主要涵盖:国足,欧洲杯,世界杯,篮球,欧冠,亚冠,英超,足球,综合体育

  • 赖东硕
    赖东硕 2026年01月29日

    本文概览:金价狂飙!1月28日,国内黄金金饰价格已突破1600元/克,郑州一普通黄金柜台仅上午3小时就售出120万元投资金条。店员称:“买金条的人更多,上午十二点多,500克、1000克...

    联系我们

    邮件:视听号@sina.com

    工作时间:周一至周五,9:30-18:30,节假日休息

    关注我们