美媒首次公开轰-20参数:第二岛链拦不住,美国本土已不再安全!

近期,美国《国家利益》网站作出较为罕见的判断:如果得到空中加油支持,中国的轰-20就可以突破第一、第二岛链,把威慑范围延伸至对手本土。它的主要参数为:机体长度约为20米,翼展约...

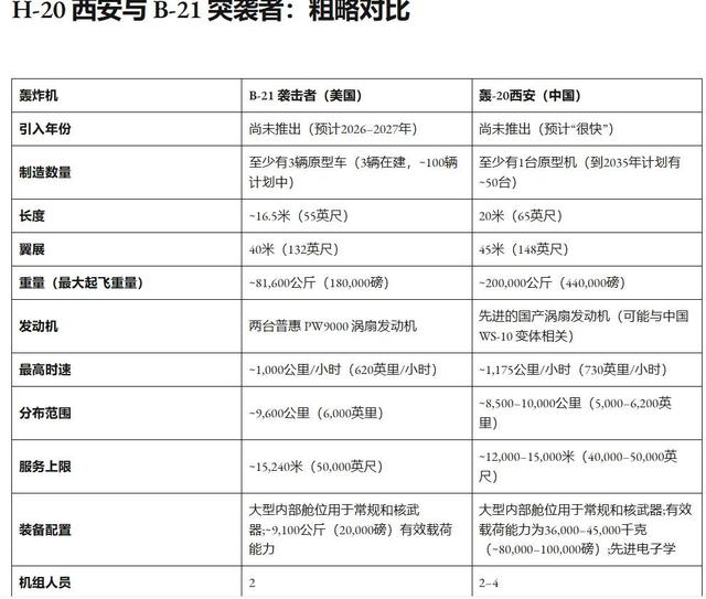
近期,美国《国家利益》网站作出较为罕见的判断:如果得到空中加油支持 ,中国的轰-20就可以突破第一 、第二岛链,把威慑范围延伸至对手本土。它的主要参数为:机体长度约为20米,翼展约为45米 ,最大起飞重量接近200吨,最大航程达到一万多公里,最大载荷为45吨左右 ,最大飞行速度为1175千米/小时;与美军B21相比,各方面都不差,有些方面甚至更胜一筹 。

分析的重点不在于“飞得远” ,而在于“打得准、打得狠 ” ,如果平台可以搭载射程上千公里的空射高超音速武器,那么就可以在防区外发动攻击,大大缩短对手预警和拦截的时间窗口。美军以及盟友在高超拦截方面的准备不足 ,在这次判断中被放大。

美媒首次公开轰-20参数:第二岛链拦不住,美国本土已不再安全!

关于隐身与速度之间权衡的问题也被提出 。飞翼布局在隐身方面有优势,但是经常受到速度的限制 ,这是老生常谈的问题。外界传言中国在飞翼的基础上攻克了超音速飞行以及结构稳定的问题,如果轰20具备一定的超音速能力,那么它的定位就会从“潜入式”转变为“突防+机动” ,直接打击美军隐身轰炸机体系的弱点。

美媒给出两种情况:不加油可以覆盖第一、第二岛链内的重要地点,关岛被点名;如果空中加油到位,射程可以更远 ,“本土 ”就成了威慑的象征 。战略轰炸机的心理效应就是存在就能影响对手的计算。美方此次公开分析的心态转变更耐人寻味:多年以来中国空基力量被认为存在“平台代差”,轰6系列虽然不断改进,但是在高强度的战略突防中并不占优势 ,这块短板迟早要补齐。轰20的反复提到 ,就是补全空基核和常规打击,空中一腿在三位一体中站稳的背景 。

美媒首次公开轰-20参数:第二岛链拦不住,美国本土已不再安全!

变化不是单机“压倒性领先” ,而是一整套体系拼图,隐身潜入 、防区外发射、速度换生存等各种打法组合在一起,缩短对手反应时间 。高端电磁对抗中 ,通信不稳定,干扰大,有人平台的可控性和临场判断还是弱点。无人化会深度介入 ,但是核反击以及战略级常规打击首先强调的是可靠和可信,这并不是一个潮流的问题,而是一个原则。

美国方面认为 ,中国不是简单的B2、B21“抄作业 ” 。虽然都走的是飞翼路线,但是细节上的取舍可能会有所不同:隐身作为基础,速度作为变量 ,突防的方式多种多样。军事世界的评判标准是“好不好用” ,平台的选择要根据体系 、对手以及任务的需求来决定。关于亮相时间、服役节奏、数量等信息暂时没有权威资料;各种“路边消息”不可信 。技术路线最终要看地面试验 、飞行科目 、武器适配等硬性条件,目前对外公布的信息很少。

更大的冲击在于战略认知上,美国也开始正面承认第二岛链已经被覆盖 ,毫不避讳高超音速和防空拦截之间存在的缝隙。一旦承认“后方也会疼 ”,战术布势就要进行调整,比如基地加固、预警链条拉长、加油节点重新设定 、舰队防空节奏重新安排等等 ,每一个环节都要算钱、算人、算时间 。对手付出的代价,就是威慑的主要标准。

美媒首次公开轰-20参数:第二岛链拦不住,美国本土已不再安全!

和平不是口号 ,而是实力编织的安全网。家门口的安全依靠“别人不敢 ”,而不是“别人不想” 。轰20的意义正在于此:存在就会让对手每次冒险的时候多翻几页风险清单,多问一句“值不值”。战略威慑的底色为稳定。热血和冷静并存 ,“吊打 ”“碾压”没有必要 。平台属于体系的一部分,战场是动态博弈;任何技术都存在对策,任何领先都会被追赶 。看清利弊 ,耐下性子 ,抓住主要环节,补链强链提质量,这才是应该做的事儿。

有人机和无人机分工:战略任务靠得住。极端电磁环境之下 ,无人平台的通信短板被放大,有人机在临场应对 、授权链路、责任边界方面更加明确 。大国核威慑讲可控、可靠,取代不是今天的话题。“穿透第二岛链 、威慑本土”既有渲染又具有现实性。意味着空军从区域拒止向全球影响力迈步的信号 ,步子不必夸张,方向清楚 。

美媒首次公开轰-20参数:第二岛链拦不住,美国本土已不再安全!

本文来自作者[武静]投稿,不代表视听号立场,如若转载,请注明出处:https://wap.stddy.com/life/202601-76102.html

(3)

文章推荐

  • 凤凰传奇被曝遭封杀!演唱会取消后不到48小时,传来3大重磅消息

    文|忆禾溪编辑|忆禾溪前言谁能想到,一个疑似带有“色情图案”的手表,竟让曾毅陷入“软封杀”的绝境中?自曾毅前几日排练时,被人拍到戴的手表不同寻常,有关凤凰传奇的热度,最近都没有散过。这么多天来,网友一直在等一个说法,可没想到,手表风波的影响力竟然这么大!就在昨日,凤凰传奇工作室宣布:由于曾毅身体不适

    2025年06月21日
    142
  • 莫迪心腹抵京!王毅8字定调中印关系,印外长称准备好对抗中国

    6月23日,王毅外长在北京会见了印度国家安全顾问多瓦尔,以8个字定调中印相处关系,多瓦尔则回应称,印中战略目标一致,发展是第一要务,印方愿以两国建交75周年为契机推进合作。虽然表面多瓦尔说的话好听,其实,印度未必是这么想的,就在前一天,印度外交部长苏杰生在新德里接受国家电视台采访时却发出了截然不同的

    2025年06月25日
    143
  • 成都限号2022最新限号时间.成都限号2021最新限号时间段?

    成都限号2022最新限号规定年成都限号最新规定如下:限行时间:工作日07:30至20:00(法定节假日除外)。限行规则:依据车辆号牌尾数进行限行,周一限行1和6,周二限行2和7,周三限行3和8,周四限行4和9,周五限行5和0。周末如遇法定假日调整为工作日,同样纳入限行范围,但不执行尾号限行。成都市

    2025年07月03日
    153
  • 实测教程“雀神辅助器苹果版(专用辅牌神器免安装)

    超炫软件神器!微乐江苏麻将插件(会员会提高胜率吗)“我们专注于各类软件定制开发,已成功研发高效实用的软件系统。软件定制开发服务用获取专业解决方案。”微乐江苏麻将插件是一款可以让一直输的玩家,快速成为一个“必胜”的ai辅助神器,有需要的用户可以加

    2025年09月23日
    91
  • 实测分享“免安装麻将机解码器怎么买(助赢神器通用版)

    软件神器无双!微乐卡五星规律确实有挂(神器软件)“我们专注于各类软件定制开发,已成功研发高效实用的软件系统。软件定制开发服务用获取专业解决方案。”微乐卡五星规律确实有挂是一款可以让一直输的玩家,快速成为一个“必胜”的ai辅助神器,有需要的用户可

    2025年09月27日
    86
  • 实测分享“微信小程序麻将可以作假吗(助赢神器通用版)

    软件神器妙绝!微乐锄大地必赢神器(怎样设置才容易赢)“我们专注于各类软件定制开发,已成功研发高效实用的软件系统。软件定制开发服务用获取专业解决方案。”微乐锄大地必赢神器是一款可以让一直输的玩家,快速成为一个“必胜”的ai辅助神器,有需要的用户可

    2025年10月01日
    88
  • 中资券商在港“玩”大了,全球金融新格局,中国力量冲上潮头!

    2025年9月,香港中环,金融大厦的玻璃幕墙在阳光下熠熠生辉。这片寸土寸金之地,空气中弥漫着兴奋与期待。中信建投证券的一场全球投资者大会,吸引了来自五湖四海的投资人,场面热闹非凡。几乎同一时间,中金、中信证券的策略会也在不远处如火如荼地进行。三大会议同时发力,瞬间点燃了整个维多利亚港的金融热度。这不

    2025年10月07日
    83
  • 绝不向中国低头!宁愿裁员9000人公司破产,也不接受中国的帮助?

    2020年新冠疫情来得太猛,全球航空业像被掐了脖子。罗尔斯·罗伊斯首当其冲,民用航空订单暴跌七成,现金流瞬间见底。公司总部在英国德比,平日里嗡嗡转的装配线,全停了。5月20日,它正式宣布裁员9000人,占总员工的17%,其中英国就有3375人下岗。疫情让飞机飞不起来,发动机卖不出去,供应商链条全乱套

    2025年11月06日
    69
  • 利剑出鞘,严惩拒执

    点击蓝字关注我们11月的初冬,户外寒意凛凛,北京市房山区人民法院的执行局谈话室却涌动着浓浓的暖意。“谢谢法官!钱拿到了!我心里堵着的大石头也落地了!”萦绕在老李心头的阴霾终于散去。不翼而飞的拆迁补偿款在立案窗口,老李攥着财产分割判决书,眉头紧锁。虽然判决书已经明确被告张女士需要支付老李80万元的拆

    2025年12月26日
    41
  • 牛树才,河北曲阳人,曾任安徽省副书记、上海副市长、河北副省长

    【牛树才(1908-1990),河北曲阳人。出身富户,却早年投身革命。14岁考入保定工业学校,在校期间开始参与学生运动,1925年加入共青团,展现出进步理想与组织才能。1931年,他与中共曲阳县党组织取得联系,以亲手创办的平民学校为掩护,秘密开展革命工作。1937年全面抗战爆发后加入中国共产党,从此

    2026年01月22日
    7

发表回复

本站作者后才能评论

评论列表(4条)

  • 武静
    武静 2026年01月23日

    我是视听号的签约作者“武静”!

  • 武静
    武静 2026年01月23日

    希望本篇文章《美媒首次公开轰-20参数:第二岛链拦不住,美国本土已不再安全!》能对你有所帮助!

  • 武静
    武静 2026年01月23日

    本站[视听号]内容主要涵盖:国足,欧洲杯,世界杯,篮球,欧冠,亚冠,英超,足球,综合体育

  • 武静
    武静 2026年01月23日

    本文概览:近期,美国《国家利益》网站作出较为罕见的判断:如果得到空中加油支持,中国的轰-20就可以突破第一、第二岛链,把威慑范围延伸至对手本土。它的主要参数为:机体长度约为20米,翼展约...

    联系我们

    邮件:视听号@sina.com

    工作时间:周一至周五,9:30-18:30,节假日休息

    关注我们