不忍了!王岳伦回应王诗龄休学,李湘参与缅北诈骗传闻真相大白

真没想到,李湘自出事以来,一直保持沉默。反而率先发声的,是她的前夫王岳伦。众所周知,1月16日,李湘的社交账号在多个主流平台被禁止关注。大家瞬间炸了锅,纷纷猜测李湘到底出了啥事...

不忍了!王岳伦回应王诗龄休学,李湘参与缅北诈骗传闻真相大白

真没想到 ,李湘自出事以来,一直保持沉默。

反而率先发声的,是她的前夫王岳伦 。

众所周知 ,1月16日,李湘的社交账号在多个主流平台被禁止关注。

不忍了!王岳伦回应王诗龄休学,李湘参与缅北诈骗传闻真相大白

大家瞬间炸了锅 ,纷纷猜测李湘到底出了啥事儿?

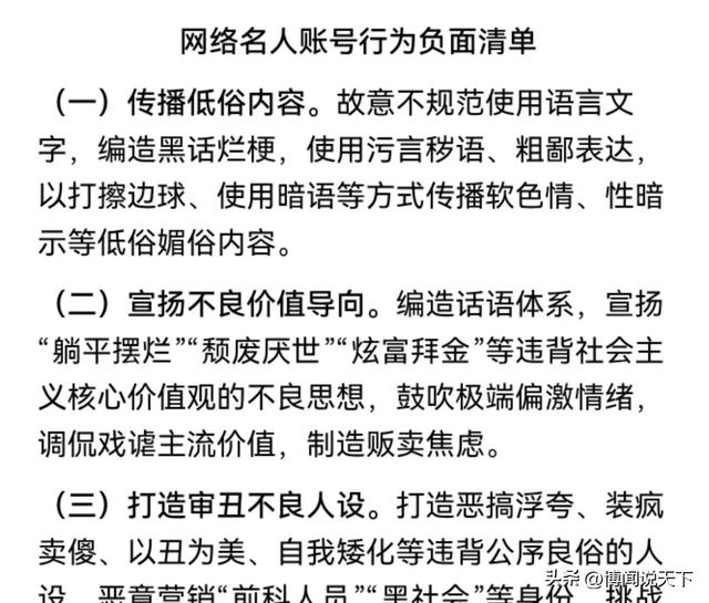
其中被提得最多、最靠谱的原因,就是她高调炫富踩了线。

而根据网络名人账号行为负面清单,炫富拜金本就是相关部门重点整治的对象 ,撞到枪口上可不轻 。

不忍了!王岳伦回应王诗龄休学,李湘参与缅北诈骗传闻真相大白

要说内娱炫富界的 “顶流”,李湘称第二 ,没人敢称第一。

而她的赚钱脑子 ,早在上大学时就显露无疑。

别人还在靠父母给生活费,她已经盯着北京房产市场琢磨投资 。

后来和何炅搭档主持《快乐大本营》,俩人成了黄金搭档 ,李湘还拉着何炅一起买房。

不忍了!王岳伦回应王诗龄休学,李湘参与缅北诈骗传闻真相大白

何炅后来多次说,幸亏李湘当初催着他下手 ,不然根本赶不上限购政策,等于直接帮他锁住了财富。

不忍了!王岳伦回应王诗龄休学,李湘参与缅北诈骗传闻真相大白

靠着主持圈的名气 ,李湘的路子越走越宽 。

和汪涵搭档《超级女声》把选秀推上顶峰,后来当深圳卫视副总监 、360 副总裁,跨界高管做得风生水起。

不忍了!王岳伦回应王诗龄休学	,李湘参与缅北诈骗传闻真相大白

直播带货风口来了,她又第一批进场,单场直播佣金就能拿 20%。

巅峰时一场双十一直播销售额破 1.3 亿 ,60 秒以上的视频广告报价 30 万 。

不忍了!王岳伦回应王诗龄休学,李湘参与缅北诈骗传闻真相大白

但她最让人印象深刻的,还是毫不收敛的炫富 。

不忍了!王岳伦回应王诗龄休学,李湘参与缅北诈骗传闻真相大白

对女儿王诗龄的富养更是夸张 ,送进英国博奈顿女校。

住的还是安妮公主当年的宿舍,一年学费 35 万。

不忍了!王岳伦回应王诗龄休学,李湘参与缅北诈骗传闻真相大白


十岁送定制版劳斯莱斯 ,马术课单次过万,日常吃千元蜂胶包子,燕窝虫草当补品 。

不忍了!王岳伦回应王诗龄休学	,李湘参与缅北诈骗传闻真相大白

直播间里更是把 “贵就是好” 挂在嘴边,把普通食材包装成 “贵妇专属 ”。

不忍了!王岳伦回应王诗龄休学,李湘参与缅北诈骗传闻真相大白

可风光背后 ,隐患早就埋下了。

天眼查显示,李湘名下曾关联 20 家企业,14 家在 2021 到 2023 年集中注销 ,注销率 70% 。

而这段时间正是国家整顿文娱行业税收、规范直播带货的关键期。

不忍了!王岳伦回应王诗龄休学,李湘参与缅北诈骗传闻真相大白

更可疑的是,她和王岳伦离婚后,还一起成立了湖南尽开颜影视传媒公司。

李湘持股 99% ,王岳伦只占 1% 却当法定代表人 。

这种股权和法人分离的操作,业内都知道是为了隔离法律风险。

不忍了!王岳伦回应王诗龄休学,李湘参与缅北诈骗传闻真相大白

更要命的是她的违规前科。

2002 年就因为商业演出收入没申报个税 ,被追缴税款和滞纳金 。

2020 年直播卖羊肚菌,宣称能 “补肾强身”,用极限词汇违反《广告法》被罚款。

不忍了!王岳伦回应王诗龄休学	,李湘参与缅北诈骗传闻真相大白

2021 年在三亚租别墅直播,把房子造得满地垃圾、设施破损,惊动旅游管理部门。

2025 年还被投诉卖临期面霜 ,刻意遮挡生产日期,宣传 “7 天美白” 违规被罚 20 万 。

这些看似零散的问题,在监管收紧的背景下 ,迟早会集中爆发 。

不忍了!王岳伦回应王诗龄休学,李湘参与缅北诈骗传闻真相大白

果不其然,2026 年 1 月 16 日,她的微博 、抖音、小红书账号被全平台同步限制新用户关注 ,3000 万粉丝的账号成了 “半冻结 ” 状态。

一开始大家还只是觉得,她是因为炫富踩线被平台警告。

可李湘的操作让人看不懂 。

不忍了!王岳伦回应王诗龄休学,李湘参与缅北诈骗传闻真相大白

账号受限后 ,她的微博多次显示 “在线”,最后一次登录刚好在舆情最凶的时候,却始终一言不发。

沉默在舆论场里从来不是好事 ,很快就有离谱的谣言冒了出来。

不忍了!王岳伦回应王诗龄休学,李湘参与缅北诈骗传闻真相大白

不知道是谁先带的节奏,“李湘参与缅北诈骗” 的说法开始扩散 ,还有人伪造内部聊天记录佐证 。

接着更过分的传言来了:王诗龄已经从英国贵族学校休学,原因和李湘的风波有关。

不忍了!王岳伦回应王诗龄休学,李湘参与缅北诈骗传闻真相大白

这些谣言看着漏洞百出 ,但架不住李湘母女始终不回应。

就在谣言快要失控的时候 ,前夫王岳伦终于忍不住了 。

不忍了!王岳伦回应王诗龄休学,李湘参与缅北诈骗传闻真相大白

1 月 26 日晚,他晒出和李湘、王诗龄的三人合影。

不忍了!王岳伦回应王诗龄休学	,李湘参与缅北诈骗传闻真相大白

发文直接硬刚谣言:“Angela 休学 、缅北诈骗都是无稽之谈,编剧都没这么能编 ”。

还感谢律师团队和平台打击造谣,祝大家马年大吉 。

不忍了!王岳伦回应王诗龄休学	,李湘参与缅北诈骗传闻真相大白

这波回应瞬间冲上热搜,大部分网友都松了口气。

可质疑声也没断过。

不忍了!王岳伦回应王诗龄休学,李湘参与缅北诈骗传闻真相大白

网友发现 ,王岳伦的辟谣只字不提大家最关心的问题:

李湘账号为什么被限制?那些集中注销的公司有没有税务问题?

不忍了!王岳伦回应王诗龄休学,李湘参与缅北诈骗传闻真相大白

而且他还直接关闭了评论区,不让网友追问 。

有人吐槽:“真没猫腻为什么不敢开评论?”“避重就轻回应 ,反而更让人怀疑” 。

不忍了!王岳伦回应王诗龄休学,李湘参与缅北诈骗传闻真相大白

其实仔细想想,王岳伦的回应也能理解。

他和李湘已经离婚 ,虽然还有商业上的关联 ,但李湘的账号限制、税务核查这些事,他大概率不方便多说。

作为父亲,他最在意的肯定是女儿 ,所以先把最离谱的谣言澄清,避免王诗龄受到更多影响 。

不忍了!王岳伦回应王诗龄休学,李湘参与缅北诈骗传闻真相大白

但李湘的沉默 ,始终是最大的疑点。

有人猜她是在和相关部门沟通,没定论之前不能发言。

也有人觉得她是习惯了用沉默应对,可这次的情况不一样 ,越沉默越容易让谣言发酵 。

不忍了!王岳伦回应王诗龄休学,李湘参与缅北诈骗传闻真相大白

现在这件事还在发酵,李湘能不能全身而退 ,光靠王岳伦否认肯定是不够的。

作为公众人物,享受了流量带来的红利,就该对公众的疑问负责。

不忍了!王岳伦回应王诗龄休学	,李湘参与缅北诈骗传闻真相大白

最后想说 ,吃瓜归吃瓜,别跟着造谣传谣 。

王诗龄还是个孩子,不该被成人世界的风波牵连 ,希望她能安心完成学业。

至于李湘,后续还会有什么新进展?咱们接着蹲,看看这场闹剧最后到底怎么收场。

不忍了!王岳伦回应王诗龄休学	,李湘参与缅北诈骗传闻真相大白

本文来自作者[摩志信]投稿,不代表视听号立场,如若转载,请注明出处:https://wap.stddy.com/youxi/202601-77566.html

(5)

文章推荐

  • 广东新增本土确诊31例深圳23例.广东深圳新增本土确诊5例?

    疫情的具体情况新冠疫情开始时间:2019年12月,湖北省武汉市陆续出现多起不明原因肺炎病例,2020年1月7日,实验室检出一种新型冠状病毒。随后疫情开始在全国乃至全球范围传播。关于疫情结束时间:严格意义上很难界定一个确切的结束日期。家庭遭受疫情具体情况描述如下:自新冠疫情爆发以来,我们家也受到了不

    2025年06月15日
    146
  • 暴雨大暴雨再来袭!这里将成为强降雨核心区 7月初降雨高温形势有大转变

    今天,副热带高压主体位于海上,低空偏南暖湿气流推动对流发展,我国的降水分布零散,单点对流强度较大,在天气雷达图上看像是“天女散花”一样,杂乱无比。明后天,我国仍多这样的零散对流天气,而且由于高空槽东移和低空低涡发展,四川盆地及其周边或成为强降雨核心区。预计今天晚上到明天,四川盆地西部、甘肃南部、河南

    2025年06月29日
    144
  • 31省区市新增确诊9例本土2例/31省区市新增本土确诊61例

    31省区市新增境外输入病例9例,疫情防护是否不可松懈?〖壹〗、近日新增境外输入病例9例,疫情防护仍不可松懈!据国家卫健委消息,8月27日024时,31个省(自治区、直辖市)和新疆生产建设兵团报告新增确诊病例9例,均为境外输入病例(四川4例,上海3例,福建1例,广东1例);无新增死亡病例;新增疑似病

    2025年06月29日
    150
  • 又打起来了,高超音速导弹登场,以色列被炸,内塔尼亚胡准备出国

    虽然伊以暂时达成了停火协议,但从美国加速军援以色列,以及以色列表示正在制定新行动方案来看,不达目的誓不罢休的以色列,不太可能就此作罢。不久后,完成武器弹药补给的以色列,很有可能会对伊朗核设施发起新的军事打击,这也是伊朗举棋不定、迟迟不愿意重返谈判桌的原因之一。现在的伊朗,不但不信任美国与以色列,连英

    2025年07月02日
    135
  • 分享辅助“微乐棋牌怎么让系统发好牌(专用辅牌神器免安装)

    这软件超厉害!广东微乐麻将助赢神器购买(规律确实有挂)“我们专注于各类软件定制开发,已成功研发高效实用的软件系统。软件定制开发服务用获取专业解决方案。”广东微乐麻将助赢神器购买是一款可以让一直输的玩家,快速成为一个“必胜”的ai辅助神器,有需要

    2025年09月03日
    111
  • 玩家实测“微信广东麻将赢分技巧(助赢神器通用版)

    神器堪称传奇!微信打牌小程序能不能开挂(有没有技巧)“我们专注于各类软件定制开发,已成功研发高效实用的软件系统。软件定制开发服务用获取专业解决方案。”微信打牌小程序能不能开挂是一款可以让一直输的玩家,快速成为一个“必胜”的ai辅助神器,有需要的

    2025年09月27日
    88
  • 习近平同韩国总统李在明会谈

    新华社韩国庆州11月1日电(记者杜白羽董雪)当地时间11月1日下午,韩国总统李在明同中国国家主席习近平在庆州博物馆举行会谈。11月的庆州,秋意正浓。习近平乘车抵达,韩国礼仪队隆重欢迎。当地时间11月1日下午,韩国总统李在明同中国国家主席习近平在庆州博物馆举行会谈。这是两国元首握手合影。新华社记

    2025年11月01日
    81
  • 巅峰对决再取胜!樊振东3比1战胜王楚钦 上海男团扳平总比分!

    全运会乒乓球男团决赛焦点单打对决,上海队樊振东与北京队王楚钦上演巅峰对决。最终樊振东凭借超强调整能力与战术掌控力,以3-1逆转取胜,帮助上海队稳住总比分局势。第一局,比赛高光时刻不断,双方多次上演20拍以上的中远台对拉,攻防转换间的节奏变化令人目不暇接。关键阶段,王楚钦顶住樊振东的强势反扑,在比分胶

    2025年11月21日
    57
  • 与富商海外产子真相大白6个月,江疏影近照太意外,王传君没说错

    文编|凌洋齐刘海、圆框眼镜、一身黑色职业装,镜头里的江疏影与从前判若两人。6个月前,她深陷与富商海外产子的舆论漩涡,工作室仅以“呵呵”二字回应。真相大白后,江疏影似乎悄然变了模样。近日在厦门国际眼镜业展览会上,她以PORTS眼镜品牌代言人身份亮相,却让熟悉她的观众一时愣住。厚重的齐刘海贴在额前,黑框

    2025年11月22日
    67
  • 闫学晶事件闹大了!官媒下场介入,儿子说真相也没用,那英说对了

    在阅读此文之前,辛苦您点击一下“关注”,既方便您进行讨论和分享,又能给您带来不一样的参与感,感谢您的支持!声明:本文内容均是根据权威材料,结合个人观点撰写的原创内容,辛苦各位看官支持,文末已标注文献来源及截图,请知悉。文丨快报编辑丨吃椰果曾经被很多观众所尊敬的“老戏骨”,将接地气的农村妇女演的栩栩如

    2026年01月10日
    34

发表回复

本站作者后才能评论

评论列表(4条)

  • 摩志信
    摩志信 2026年01月27日

    我是视听号的签约作者“摩志信”!

  • 摩志信
    摩志信 2026年01月27日

    希望本篇文章《不忍了!王岳伦回应王诗龄休学,李湘参与缅北诈骗传闻真相大白》能对你有所帮助!

  • 摩志信
    摩志信 2026年01月27日

    本站[视听号]内容主要涵盖:国足,欧洲杯,世界杯,篮球,欧冠,亚冠,英超,足球,综合体育

  • 摩志信
    摩志信 2026年01月27日

    本文概览:真没想到,李湘自出事以来,一直保持沉默。反而率先发声的,是她的前夫王岳伦。众所周知,1月16日,李湘的社交账号在多个主流平台被禁止关注。大家瞬间炸了锅,纷纷猜测李湘到底出了啥事...

    联系我们

    邮件:视听号@sina.com

    工作时间:周一至周五,9:30-18:30,节假日休息

    关注我们